【Freesia美容中心】感謝麻吉們熱烈搶購,已全數賣光光。
感謝麻吉們熱烈搶購,已全數賣光光嘍!請填寫 E-mail 如有加碼或再次上架,我們會發信通知您喔!
熱銷推薦
感謝麻吉們熱烈搶購,已全數賣光光嘍!
填寫 E-mail,如有加碼或再次上架,我們會發信通知您喔!
已銷售8份
Freesia美容中心
Freesia美容中心
商品介紹
A.絕對不暈開!極線PRO半永久隱型美瞳線課程
〈個人專屬眼型設計溝通 + 客製化眼線介紹 + 眼周肌膚消毒清潔 + 上眼皮調整固定 + 眼周肌膚鎮定舒緩 + 韓式美瞳眼線上色定型 + 修護保養 + 居家保養教學〉
總覺得眼睛不夠好看?那你一定是缺了這一款半永久的美瞳線!半永久的時效,讓你省心又省力!超好看的隱形眼線,是現在的美女常做的課程,可以讓雙眼變得更有神,就算是素顏,也可以很漂亮、有精神,想要像韓妞一樣美麗,做這款就對了!

※圖片皆為個案,實際效果將因個人情形而有所差異。
.jpg)
B.粉自然韓式霧眉!半永久自然霧眉課程
〈個人專屬眉型設計溝通 + 眉毛肌膚消毒清潔 + 客製化眉毛設計 + 眉毛肌膚鎮定舒緩 + 半永久霧眉上色定型 + 冰晶舒緩修護保養 + 居家保養教學〉
眉毛是整張臉的重要部位,可以彰顯一個人的氣質,現在很多人都追求自然的眉型,又嫌每天畫眉毛麻煩,半永久的韓式霧眉最相宜!推薦給各位麻吉們,專業的美容師會與你溝通好眉型,以輕巧手法施作,讓你省去畫眉毛的功夫,每天多睡10分鐘絕對不是問題!
.jpg)
.jpg)
.jpg)
※圖片皆為個案,實際效果將因個人情形而有所差異。
.jpg)
.jpg)
C.眉毛稀疏毛流矯正!飄眉毛流雕塑課程
〈個人專屬眉型設計溝通 + 客製化眉毛畫型 + 眉毛肌膚消毒清潔 + 眉毛肌膚鎮定舒緩 + 半永久飄毛上色定型 + 冰晶舒緩修護保養 + 居家保養教學〉
男生如果想要做毛流感的雕塑,那一定要試試看這款,經過美容師妙手,栩栩如生的毛流像是重新生長出來的眉毛一樣,仿真度極高,毫無違和感,如果女生想要自然,不想要有太重的妝感,喜歡野生眉的話,也可以嘗試看看!讓稀疏和不整齊全都Out!

※圖片皆為個案,實際效果將因個人情形而有所差異。
.jpg)
.jpg)
.jpg)
D.歐式柔霧粉唇課程
〈唇型及唇色設計溝通 + 消毒清潔唇部 + 唇部保濕及去角質保養 + 鎮定舒緩唇部肌膚 + 客製化唇色調配 + 半永久霧唇上色定型 + 冰晶舒緩修護保養 + 居家保養教學〉
最近超級夯的霧粉唇課程,在這裡也可以做了!相信很多人都會有這個困擾,就是烏唇!黑色素沉澱在嘴唇周邊,不管怎麼用粉底遮蓋都沒用,令人煩悶!現在最新技術,讓你的烏唇變得粉嫩好看,重回嬰兒粉!想要擁有如水晶般的美麗唇部,來這就對了!
※圖片皆為個案,實際效果將因個人情形而有所差異。
.jpg)
.jpg)
E.拯教頭皮空洞危機!專業偽毛囊增生術打造更濃密視覺感
〈個人專屬操作溝通 + 頭皮肌膚消毒清潔 + 肌膚鎮定舒緩 + 韓式頭皮復密術施作 + 冰晶舒緩修護保養 + 居家保養教學〉
天啊~是不是常常有不用撥頭髮就可以看到頭皮的經驗,還是額角上永遠缺一角?那你必須看看這一款偽毛囊增生術!拯救一眼望到頭皮的空洞感,以專業技術施作,讓你的頭皮像是重新長出毛囊來一樣濃密,視覺感超強,重拾你的美麗和帥氣!
※圖片皆為個案,實際效果將因個人情形而有所差異。
.jpg)
.jpg)
.jpg)
F.完美修飾高額頭!髮際線增加髮流感,小臉的秘密
〈個人專屬頭型設計溝通 + 客製化髮型設計 + 頭皮肌膚消毒清潔 + 肌膚鎮定舒緩 + 韓式頭皮復密術施作 + 冰晶舒緩修護保養 + 居家保養教學〉
額頭越來越大,髮際線上縮的你,是不是還在焦慮呢!現在有頭皮復密術來幫忙你解決這個大問題,讓你遠離髮際線退後的問題!不只可以修飾臉型,在綁頭髮、做造型也可以看起來更美麗,自然的髮流感,讓你可以重展自信!
※圖片皆為個案,實際效果將因個人情形而有所差異。
.jpg)
.jpg)
⊰ Freesia美容中心 ⊱
想要展現自己最完美的一面嗎?想要變得更有自信嗎?那你來這裡準沒錯!致力提供一流的美容技術,讓你在最舒適的環境裡,享受專業級的護理及按摩!將由經驗豐富的美容師為你服務!選用優質的產品,讓顧客擁有滿意的感覺!並且提供多元化的課程,不論你是想要按摩、美容,還是美睫,這裡都可以一條龍的處理到好!想要煥然一新,還是想要放鬆身心,這裡都是你的最佳選擇!





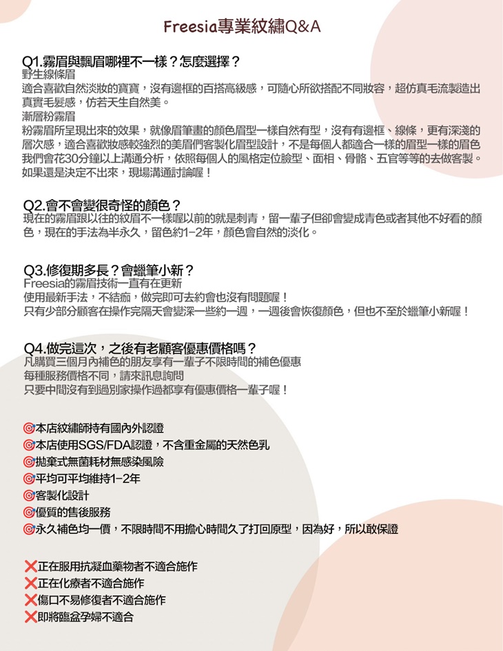
紋繡QA

網路好評



Freesia美容中心
A.絕對不暈開!極線PRO半永久隱型美瞳線課程 / B.粉自然韓式霧眉!半永久自然霧眉課程 / C.眉毛稀疏毛流矯正!飄眉毛流雕塑課程 / D.歐式柔霧粉唇課程 / E.拯教頭皮空洞危機!專業偽毛囊增生術打造更濃密視覺感 / F.完美修飾高額頭!髮際線增加髮流感,小臉的秘密
剩80份














恭喜您複製成功!